Skip to main content
NFE Library
View All
Search
Shelves
Books
Log in
Info
Content
Books
Product
Microgrid OS
Target Architecture
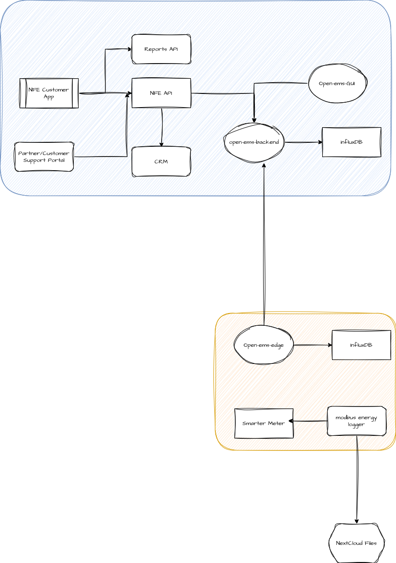
Target Architecture
Enter section select mode
Previous
Microgrid Design with OpenSolar
Next
Metering
0 Comment Threads
0 Archived
No comments to display
No comments to display
Back to top
No comments to display
No comments to display